鲸探海洋



0592-3176611
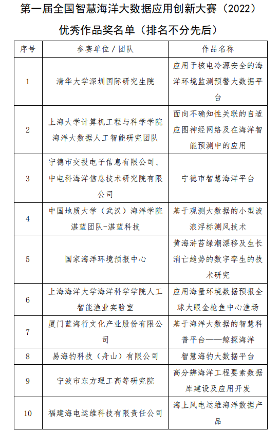
第一届全国智慧海洋大数据应用创新大赛由国家海洋信息中心、浙江省发展和改革委员会提供指导,自然资源部海洋信息技术创新中心、国家海洋科学数据中心、中国(舟山)海洋科学城建设管理中心主办。大赛旨在以需求为导向,立足于海洋事业发展、政府服务管理的实际需求,优化相关数字技术和产品服务供给。
2022年9-11月,蓝海行旗下鲸探海洋项目参加第一届全国智慧海洋大数据应用创新大赛,入围决赛前20强,获得优秀作品奖项。


友情链接
联系方式
电话: 0592-3176611
传真: 0592-3176598
地址: 中国厦门市集美区滨水路566-1号
查看地图
©厦门蓝海天信息技术有限公司版权所有 闽ICP备15016668号-1
蓝海企业
鲸探海洋