鲸探海洋



0592-3176611
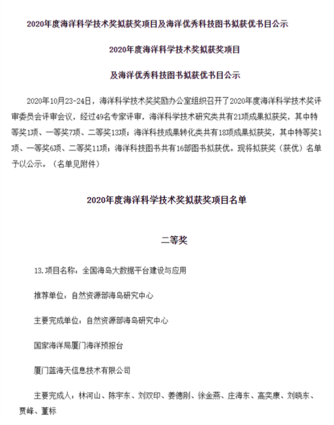
近日,2020年度海洋科学技术奖拟获奖项目名单公示,经过专家评审,自然资源部海岛研究中心、国家海洋局厦门海洋预报台和厦门蓝海天信息技术有限公司为主要完成单位的“全国海岛大数据平台建设与应用”项目荣获2020年度海洋科学技术奖二等奖。公司董事长刘双印、副总经理刘晓东、研发部经理庄海东作为主要完成人参与项目研发。

海洋科学技术奖是经国家科技部批准,国家奖励办登记,由自然资源部指导,中国科协确认中国海洋学会承接的政府转移社会化职能任务首批试点资助工程之一。该奖为广大海洋科技工作者、涉海科研单位提供了展示科研成果的平台。
获奖项目“全国海岛大数据平台”以海岛为单元,全面集成了海岛保护的核心要素数据及政策法规、生态、经济运行等各类数据成果和面向管理的数据分析模型。
平台搭建了适用不同业务场景的子系统,为国家和地方自然资源主管部门提供基于空间位置的统计分析与共享服务,为海岛生态保护评估、违法违规用岛快速识别等不同业务场景下海岛工作管理与决策提供技术支持,已成为全国海岛领域重要的服务与支撑平台。

当前,建设海洋强国是中国特色社会主义事业的重要组成部分。蓝海企业积极响应国家海洋强国战略,秉承着“专注、责任、守诺、笃学”的企业精神,坚持创新发展,努力为区域海洋经济发展贡献一份力量。
友情链接
联系方式
电话: 0592-3176611
传真: 0592-3176598
地址: 中国厦门市集美区滨水路566-1号
查看地图
©厦门蓝海天信息技术有限公司版权所有 闽ICP备15016668号-1
蓝海企业
鲸探海洋